Darbo informacija

Atsisiųsti darbą Paklausti

Valstybės tarnybos departamentas prie Vidaus reikalų ministerijos

9 (2 atsiliepimai)

Detali informacija

Kategorija: Viešasis administravimas , Referatai
Lygis: Universitetinis
Failo tipas: PDF failas
Apimtis: 25 psl., (4866 ž.)
Vertinimas:
9 (2 atsiliepimai)
Šaltiniai: Yra

Ištrauka

Valstybės tarnybos departamentas prie Vidaus reikalų ministerijos
(Individualus darbas)

TURINYS
ĮVADAS 4
1. VALSTYBĖS TARNYBOS DEPARTAMENTO PIRMINĖ INFORMACIJA 5
2. VALSTYBĖS TARNYBOS DEPARTAMENTO KOMUNIKA CIJOS ANALIZĖ 9
3. ŽINIASKLAIDOS KOMUNIKACIJOS ANALIZĖ APIE VALSTYBĖS TARNYBOS
DEPARTAMENTĄ 17
4. VALSTYBĖS TARNYBOS DEPARTAMENTO KOMUNIK ACIJOS SSGG ANALIZĖ 20
IŠVADOS 22
NAUDOTA LITERATŪRA 23

ĮVADAS
Šiandieninėje visuomenėje vyrauja trys pagrindiniai sektoriai: privatus, viešasis ir
nevyriausybinis. Visi jie turi specifines veiklos sritis ir savitą organizacinę sistemą. Bene
didžiausios kompetencijos sektorius-viešasis, o norint įsidarbinti jame reikalinga valstybės
tarnautojo profesija. Remiantis Valstybės tarnybos įstatymu (Žin., 2002, Nr. 45-1708):
Valstybės tarnyba – teisinių santykių, atsirandančių įgijus valstybės tarnautojo statusą, jam
pasikeitus ar jį praradus, įgyvendinant tam tikros valstybės valdymo srities politiką ar
užtikrinant jos įgyvendinimo koordinavimą. S. Šedbaras, svarbiausiu valstybės tarnybos bruožu
laiko pačios valstybės, kaip žmonių susivienijimo funkcionavimą įvairiose jos veiklos srityse.
(Šedbaras S., 2007). Todėl aktualus ir Valstybės tarnybos departamento indėlis, atrenkant
pačius geriausius specialistus, kurie sukuria stiprius valstybės egzistavimo pamatus. Ne mažiau
svarbus ir departamento informacijos viešumas, bei veiklos skaidrumas, kuris atspindi piliečių
pasitikėjimą institucija. Šis darbas padės geriau susipažinti su Valstybės tarnybos departamento
veikla bei komunikaciniais procesais.
Darbo objektas: Valstybės tarnybos departamento veiklos ir informacijos valdymo procesai.
Darbo tikslas: Išanalizuoti ir įvertinti Valstybės tarnybos departamento informacijos valdymą.
Darbo uždaviniai:
1. Pateikti pirminę informaciją apie Valstybės tarnybos departamento veiklą .
2. Išanalizuoti Valstybės tarnybos departamento komunikaciją.
3. Išnagrinėti žiniasklaidos komunikuojamą informaciją apie Valstybės tarnybos
departamentą.
4. Identifikuoti Valstybės tarnybos departamento komunikacijos SSGG sritis.
Darbo metodika: mokslinės literatūros, statistinių duomenų, teisės aktų ir internetinių
šaltinių analizė.
Darbą sudaro: įvadas, keturi skyriai, išvados ir rekomendacijos, naudotos literatūros
sąrašas. Bibliografinį aprašą sudaro 24 šaltiniai.

1. VALSTYBĖS TARNYBOS D EPARTAMENTO PIRMINĖ INFORMACIJA
Valstybės tarnybos departamentas prie vidaus reikalų ministerijos (VTD) yra valstybės
tarnybos tvarkymo funkcijas atliekanti Vyriausybės įstaiga, dalyvaujanti formuojant ir
įgyvendinanti valstybės politiką vidaus reikalų ministrui pavestoje valstybės tarnybos valdymo
srityje. Departamento fizinė vieta - Labdarių g. 8, Vilnius. Valstybės tarnybos departamento
steigimo idėją, galėtume sieti su Lietuvos nepriklausomybės atkūrimu (A. Smalskys, A.
Minkevičius, 2013), kuomet buvo pradėta rengti įstatyminė Lietuvos Respublikos valstybės
tarnautojų bazė ir kai 1999 m. liepos 8 d įsigaliojo Valstybės tarnybos įstatymas. Anot Vitos
Juknevičienės (2006) nuo 2002 m. gruodžio 1 d. valstybės tarnybos tvarkymo funkciją buvo
pavesta vykdyti Valstybės tarnybos departamentui prie Vidaus reikalų ministerijos. Įmonių
registro 2016m, duomenimis Lietuvoje veikia per 100 departamentų, analogiško darbo
pobūdžio ( valstybės tarnautojų rengimo ir atrankos) nėra.
Departamento misija – profesionali ir į visuomenės poreikius orientuota valstybės tarnyba,
o tikslas – dalyvauti formuojant visuomenės poreikius atitinkančią, atsakingą ir atskaitingą už
veiklos rezultatus, diegiančią naujoves, lanksčią, skaidrią ir konkurencingą valstybės tarnybą.
Pagrindinis Valstybės tarnybos departamento uždavinys – užtikrinti Valstybės tarnybos
įstatymo ir su juo susijusių teisės aktų įgyvendinimą. (Valstybės tarnybos departamento
oficialus tinklalapis, 2016).
Išskiriamos šios valstybės tarnybos departamento veiklos sritys (Valstybės tarnybos
departamento oficialus tinklalapis, 2016):
 Valstybės tarnybos įstatymo nuostatų stebėsena ir įgyvendinimo kontrolė;
 Valstybės tarnautojų mokymo kokybės gerinimas;
 Su valstybės tarnyba susijusių teisės aktų projektų rengimas
 Valstybės tarnautojų registro ir valstybės tarnybos informacinės sistemos tvarkymas.
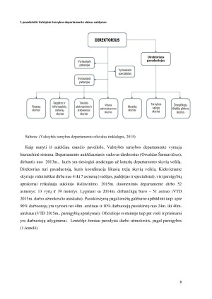
Ne mažiau svarbi ir departamento organizacinė struktūra, bei duomenys apie personalą.
Pateikiama...

Ne tai, ko ieškai?

Mūsų mokslo darbų bazėje yra daugybė įvairių mokslo darbų, todėl tikrai atrasi sau tinkamą!

Atsiliepimai apie mus