Darbo informacija

Atsisiųsti darbą Paklausti

Automatinis nuolatinės srovės matuoklis. Kursinis

9.6 (6 atsiliepimai)

Detali informacija

Kategorija: Elektronika , Referatai
Lygis: Universitetinis
Failo tipas: DOC failas
Apimtis: 26 psl., (3640 ž.)
Vertinimas:
9.6 (6 atsiliepimai)
Šaltiniai: Yra

Ištrauka

Kursinis projektas
Automatinis nuolatinės srovės matuoklis

Turinys
Turinys 2
Darbo tikslas 4
Gaminio specifikacija 4
Esminiai sprendimai 4
Geležis (hardware) 4
Valdiklio programa (software) 5
Kompiuterinė programa 5
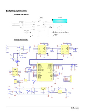
Įrenginio projektavimas 6
Struktūrinė schema 6
Principinė schema 6
Spausdintinės plokštės topologija 7
Takelių vaizdas 7
Komponentų išdėstymas su indeksais 8
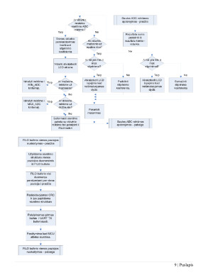
Valdiklio programos algoritmas 8
Main programos algoritmas 9
Pertraukčių programų algoritmai 11
Valdiklio programa C kalboje 11


Darbo tikslas
Darydami šį darbą siekiam pagilinti savo projektavimo įgūdžius, žinias ir vaizduotę priartėdami prie
uždavinio ne tik iš teorinės pusės, bet ir iš praktinės. Galvojam apie mūsų srovės matuoklį kaip apie
potencialų gaminį. Taip pat pasiskirstant užduotis mokytis kaip dirbti komandoje ir spręsti kylančias
problemas kartu. Be to, darant tokį projektą siekiame įgauti praktikos artėjančiam baigiamojo bakalaurinio
darbo kūrime. Galutinis tikslas – turėti praktiniams eksperimentams paruoštą projektą.

Ne tai, ko ieškai?

Mūsų mokslo darbų bazėje yra daugybė įvairių mokslo darbų, todėl tikrai atrasi sau tinkamą!

Atsiliepimai apie mus